家长们有没有发现?2025年普通高中新课标实施后,孩子的英语学习越来越“不一样”了——不再是死记硬背单词语法,反而更看重“能说会用”“能思会写”,甚至试卷里出现了不少和国际考试很像的题型。
与此同时,KET、PET、雅思这些国际英语考试,也成了很多家庭的“加分项”。但大家也常困惑:新课标英语和这些国际考试到底有啥关联?孩子学了新课标,还要不要考KET/PET?备考雅思和新课标学习冲突吗?
今天就来一篇干货,把2025新课标英语与KET/PET/雅思的关联讲一讲,不管是规划小学、初中还是高中英语学习,看完都能豁然开朗!
2025新课标英语,核心变在哪?
2025年英语新课标的核心变革,一句话总结就是:从“考知识”转向“考能力”,全面对接国际语言标准(CEFR),再也不是“纸上谈兵”的英语,而是能真正用在生活、学习、国际交流中的语言。
具体说来,有 3 个关键变化,直接和KET/PET/雅思挂钩:
核心素养导向:不再只看词汇量、语法正确率,更看重“语言能力、文化意识、思维品质、学习能力”四大素养——比如能不能用英语介绍中国文化,能不能读懂复杂文章并提出自己的观点,这和国际考试的考查逻辑完全一致。
能力分层清晰:明确划分水平一(基础)、水平二(高考)、水平三(985/双一流要求),词汇量、语篇难度、思维要求逐级提升,刚好和KET、PET、雅思的难度梯度对应。
内容更贴近真实场景:新增中国文化、科技、AI、劳动相关词汇,语篇加入宣传稿、影视评论、工作报告等,强调听说读写整合运用,弱化机械记忆——这正是KET/PET/雅思一直以来的考查重点。

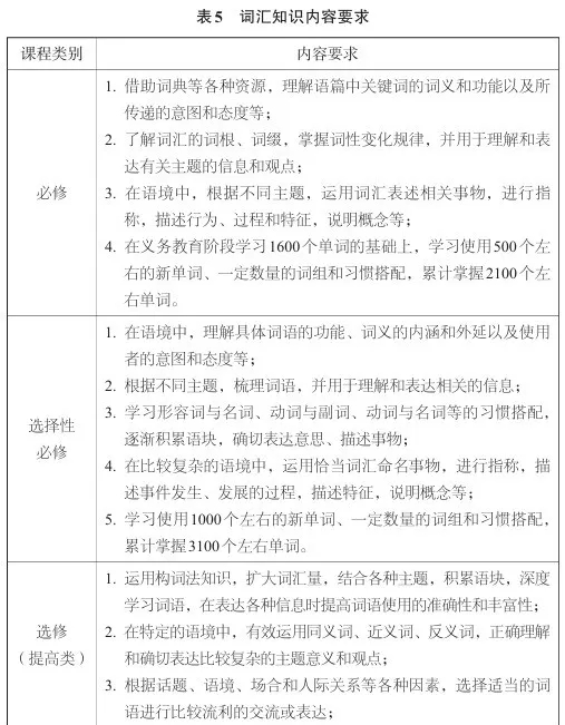
*普通高中英语课程由必修、选择性必修、选修三类课程构成。必修课程为全体学生必须修习的课程,旨在构建英语学科核心素养的共同基础。选择性必修课程与必修课程形成递进关系,供有学习兴趣和升学需求的学生选修。选修课程由学校自主开发,包括提高类、基础类、实用类、拓展类等课程,其目的在于满足高中学生更为多元和个性化的发展需求。
KET/PET/雅思,到底考什么?
很多家长对这三个考试的认知,还停留在“留学必备”,其实它们和新课标一样,都遵循CEFR(欧洲语言共同参考框架),是国际通用的英语能力认证,只是侧重的能力层级和场景不同,相当于“英语能力的三级台阶”。
用一张表快速看懂核心区别(家长可直接对照孩子年级参考):

简单说:KET是“入门敲门砖”,PET是“能力分水岭”,雅思是“高阶冲刺标”,三者层层递进,刚好衔接新课标不同阶段的能力要求。


新课标与KET/PET/雅思的 4 大深度关联
很多家长担心“学了国际考试,会偏离新课标”,其实恰恰相反——它们不仅不冲突,还能互相赋能、协同学习。
能力目标:
同频CEFR,分层完全匹配
新课标和KET/PET/雅思,本质上都是“以能力为核心”,只是面向的场景不同,能力分层高度契合,相当于“国内课标”和“国际认证”的双向对标:
新课标水平一(基础)≈ KET:都是基础词汇语法、简单日常对话、短文阅读,区别在于新课标更强调中国文化表达(比如用英语介绍春节、书法),KET侧重西方日常场景(比如购物、问路);
新课标水平二(高考)≈ PET+FCE入门:高考要求3500+词汇、长文本精读、观点类写作,和PET的能力要求几乎一致;而高考中的批判性阅读、逻辑分析,已经接近FCE(雅思5.5-6.5水平)的入门要求;
新课标水平三(985/双一流)≈ 雅思6.0-6.5:新课标高阶要求的学术语篇理解、复杂观点论证、跨文化沟通,和雅思B2级别的能力要求完全契合,这也是为什么现在高考英语越来越“雅思化”;
知识体系:
核心重合,场景互补
不管是新课标,还是KET/PET/雅思,核心的词汇、语法、语篇类型都是重合的,只是各自补充了不同场景的内容,刚好形成“全面覆盖”:
词汇语法:核心完全重合——新课标、KET、PET、雅思都会考查基础时态、从句、非谓语等核心语法,核心词汇也高度一致;差异在于:新课标新增中国文化、科技、AI词汇,KET/PET侧重日常场景词汇,雅思侧重学术词汇(比如academic、analyze、argument等);
语篇类型:互补性极强——三者都覆盖记叙文、议论文、应用文(书信、邮件),新课标新增宣传稿、影视评论、工作报告,贴合国内学习和生活场景;KET/PET以日常短文、故事为主,适配基础沟通;雅思以学术论文、新闻评论、图表分析为主,适配学术和留学场景;
文化知识:双向赋能——新课标强调中国文化对外传播(比如用英语讲述中国故事),KET/PET/雅思侧重西方文化与国际通用常识,两者结合,才能真正培养“跨文化沟通能力”,这也是新课标的核心要求之一;
测评逻辑:
高度趋同,都是“考运用”
这是最关键的一点!2025新课标英语的测评改革,核心就是“向国际靠拢”,和KET/PET/雅思的测评逻辑几乎一致,都弱化机械记忆,强化真实场景下的能力运用:
听力:新课标和三类国际考试,都采用多口音(英、美、澳)、真实语料(对话、讲座、广播),考查细节抓取、主旨归纳、观点推断,题型也高度相似(选择题、填空题、匹配题)——再也不是以前“听单词、听语法”的简单考查;
阅读:都强调“同义替换、逻辑推理、细节定位”,新课标和雅思更侧重学术语篇的深度分析,比如让孩子分析文章结构、推断作者意图,这和PET、雅思的阅读考查重点完全一致;
写作:新课标高阶要求“思辨性写作、论证表达”,和雅思大作文(观点论证)、PET议论文的要求契合;而新课标中的应用文写作(书信、通知),则和KET、PET的应用文考查完全匹配;
口语:都考查流利度、发音、词汇语法运用和互动性,新课标要求“能进行话题讨论、表达观点”,和雅思口语Part3(深入讨论)、PET口语的互动要求高度一致;




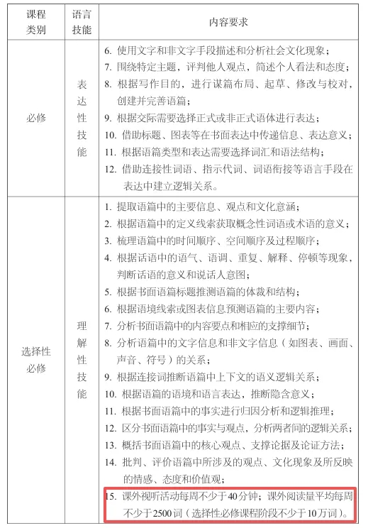
*语言技能包括听、说、读、看、写等方面的技能。听、读、看是理解性技能,说和写是表达性技能。理解性技能和表达性技能在语言学习过程中相辅相成、相互促进。学生应通过大量的专项和综合性语言实践活动,发展语言技能,为真实语言交际打好基础。
学习路径:
三者协同,形成完整闭环
KET/PET/雅思,从来不是“额外负担”,而是衔接新课标不同阶段的“桥梁”,能帮孩子更高效地达成新课标要求,形成“基础-进阶-高阶”的完整学习路径:
小学-初中低年级:以新课标为基础,同步备考KET——夯实基础词汇语法,适应真实场景沟通,提前对接新课标水平一要求,为初中英语学习铺路;
初中-高中低年级:聚焦新课标水平二,结合PET备考——覆盖高考核心能力,提升长文本理解和观点表达能力,既适配中考、高考,也为后续雅思备考打下基础;
高中高年级-大学:冲刺新课标水平三,对接雅思备考——提升学术英语能力,满足985院校、留学、国际交流的需求,实现“国内升学”和“国际发展”的双向准备;
简单说:学习KET/PET,能让孩子提前适应国际测评逻辑,降低新课标高考“雅思化”命题的适应成本;而新课标学习,能为KET/PET/雅思提供中国文化、科技等独特素材,让孩子的语言运用更有广度和深度。
两者的差异与互补价值
虽然关联紧密,但新课标和KET/PET/雅思也有明确差异,家长一定要分清,避免走弯路:
测评目的不同:新课标是“学业评价与升学”(中考、高考必考),KET/PET/雅思是“国际能力认证”(留学、移民、能力证明),前者是“刚需”,后者是“加分项”。
场景侧重不同:新课标“立足中国、面向全球”,强调中国文化表达;KET/PET/雅思“立足国际通用场景”,侧重西方文化与学术规范,两者互补,才能培养真正的“国际英语能力”。
难度梯度不同:新课标水平三≈雅思6.0-6.5,高考英语≈PET高分+FCE入门,中考英语≈PET中等水平,家长可根据孩子的升学目标,规划备考节奏。
给不同阶段孩子的学习建议(直接抄作业版)
结合新课标与KET/PET/雅思的关联,给小学、初中、高中三个阶段的孩子,整理了可直接落地的学习建议,家长可对照参考:
小学阶段(1-6年级):以新课标为核心,重点夯实听说基础,同步接触KET词汇和题型,不用刻意备考,重点是培养兴趣和基础沟通能力,对接新课标水平一。
初中阶段(7-9年级):聚焦新课标水平二,吃透课本核心词汇语法,初二可启动PET备考,重点提升长文本理解和观点表达能力,既应对中考,也为高中学习铺垫。
高中阶段(10-12年级):冲刺新课标水平三,结合高考复习,高一/高二可启动雅思备考,重点积累学术词汇、训练批判性思维和逻辑论证能力,适配高考高阶要求和留学需求。
通用技巧:把新课标中的中国文化、科技、AI主题,融入KET/PET/雅思练习(比如用英语写一篇关于“中国AI发展”的短文,既练写作,也贴合新课标要求),实现双向赋能。
总结一下:2025新课标英语与KET/PET/雅思,同源CEFR、能力同频、测评趋同,三者不是对立关系,而是“国内课标+国际认证”的完美搭配。
不用纠结“学课标还是考国际考试”,而是以新课标为核心框架,用KET/PET夯实基础、熟悉国际测评,用雅思冲刺高阶能力,这样才能让孩子的英语学习,既满足国内升学需求,也具备国际竞争力。
愿每个孩子都能在英语学习中,兼顾“应试能力”与“实用能力”,少走弯路,稳步提升~
免费留学评估

